工作邮箱:用户名 密码 设为首页 收藏本站
您现在的位置:首页>办事大厅>企业行政许可事项(4项)>建筑市场监管司(1项)>建筑业企业、勘察企业、设计企业、工程监理企业资质核准
建筑业企业资质核准

  

  一、适用范围
  本指南适用于建筑业企业、勘察企业、设计企业、工程监理企业资质的申请和办理。

  二、项目信息
  项目名称:建筑业企业、勘察企业、设计企业、工程监理企业资质认定;
  子项名称:1.建筑业企业总承包特、一级,部分专业承包一级资质认定;2.工程勘察综合类、专业类甲级,海洋工程勘察甲、乙级资质认定;3.工程设计综合、行业及专业甲级、专项甲级、部分涉及专业部委的乙级资质认定;4.工程监理企业综合资质、甲级资质认定。
  审批类别:行政许可;
  项目编码:14001。

  三、办理依据
  (一)建筑业企业资质核准办理依据:
  《中华人民共和国建筑法》十三条:从事建筑活动的建筑施工企业、勘察单位、设计单位和工程监理单位,按照其拥有的注册资本、专业技术人员、技术装备和已完成的建筑工程业绩等资质条件,划分为不同的资质等级,经资质审查合格,取得相应等级的资质证书后,方可在其资质等级许可的范围内从事建筑活动。
  《建设工程质量管理条例》第二十五条:施工单位应当依法取得相应等级的资质证书,并在其资质等级许可的范围内承揽工程。
  禁止施工单位超越本单位资质等级许可的业务范围或者以其他施工单位的名义承揽工程。禁止施工单位允许其他单位或者个人以本单位的名义承揽工程。
  施工单位不得转包或者违法分包工程。
  (二)工程勘察资质核准办理依据:
  《中华人民共和国建筑法》十三条:从事建筑活动的建筑施工企业、勘察单位、设计单位和工程监理单位,按照其拥有的注册资本、专业技术人员、技术装备和已完成的建筑工程业绩等资质条件,划分为不同的资质等级,经资质审查合格,取得相应等级的资质证书后,方可在其资质等级许可的范围内从事建筑活动。
  《建设工程勘察设计管理条例》第七条:国家对从事建设工程勘察、设计活动的单位,实行资质管理制度。具体办法由国务院建设行政主管部门商国务院有关部门制定。
  《建设工程质量管理条例》第十八条:从事建设工程勘察、设计的单位应当依法取得相应等级的资质证书,并在其资质等级许可的范围内承揽工程。
  禁止勘察、设计单位超越其资质等级许可的范围或者以其他勘察、设计单位的名义承揽工程。禁止勘察、设计单位允许其他单位或者个人以本单位的名义承揽工程。
  勘察、设计单位不得转包或者违法分包所承揽的工程。
  (三)工程设计资质核准办理依据:
  《中华人民共和国建筑法》十三条:从事建筑活动的建筑施工企业、勘察单位、设计单位和工程监理单位,按照其拥有的注册资本、专业技术人员、技术装备和已完成的建筑工程业绩等资质条件,划分为不同的资质等级,经资质审查合格,取得相应等级的资质证书后,方可在其资质等级许可的范围内从事建筑活动。
  《建设工程勘察设计管理条例》第七条:国家对从事建设工程勘察、设计活动的单位,实行资质管理制度。具体办法由国务院建设行政主管部门商国务院有关部门制定。
  《建设工程质量管理条例》第十八条:从事建设工程勘察、设计的单位应当依法取得相应等级的资质证书,并在其资质等级许可的范围内承揽工程。
  禁止勘察、设计单位超越其资质等级许可的范围或者以其他勘察、设计单位的名义承揽工程。禁止勘察、设计单位允许其他单位或者个人以本单位的名义承揽工程。
  勘察、设计单位不得转包或者违法分包所承揽的工程。
  (四)工程监理资质核准办理依据:
  《中华人民共和国建筑法》十三条:从事建筑活动的建筑施工企业、勘察单位、设计单位和工程监理单位,按照其拥有的注册资本、专业技术人员、技术装备和已完成的建筑工程业绩等资质条件,划分为不同的资质等级,经资质审查合格,取得相应等级的资质证书后,方可在其资质等级许可的范围内从事建筑活动。
  《建设工程质量管理条例》第三十四条:工程监理单位应当依法取得相应等级的资质证书,并在其资质等级许可的范围内承担工程监理业务。
  禁止工程监理单位超越本单位资质等级许可的范围或者以其他工程监理单位的名义承担工程监理业务。禁止工程监理单位允许其他单位或者个人以单位的名义承担工程监理业务。
  工程监理单位不得转让工程监理业务。

  四、受理机构
  企业工商注册所在地的省、自治区、直辖市住房城乡建设主管部门。

  五、决定机构
  住房城乡建设部。

  六、审批数量
  无限制。

  七、办事条件
  (一)建筑业企业资质办事条件:
  见《建筑业企业资质管理规定》(住房城乡建设部令第22号)、《建筑业企业资质管理规定和资质标准实施意见》(建市[2015]20号)、《建筑业企业资质标准》(建市[2014]159号)、《施工总承包企业特级资质标准》(建市[2007]72号)、《施工总承包企业特级资质标准实施办法》(建市[2010]210号)等规定。
  (二)工程勘察资质办事条件:
  见《建设工程勘察设计资质管理规定》(建设部令第160号)、《建设工程勘察设计资质管理规定实施意见》(建市[2007]202号)、《工程勘察资质标准》(建市[2013]9号)、《工程勘察资质标准实施办法》(建市[2013]86号)、《海洋工程勘察资质分级标准》(建设[2001]217号)。
  (三)工程设计资质办事条件:
  见《建设工程勘察设计资质管理规定》(建设部令第160号)、《工程设计资质标准》(建市[2007]86号)、《建设工程勘察设计资质管理规定实施意见》(建市[2007]202号)。
  (四)工程监理资质办事条件
  见《工程监理企业资质管理规定》(建设部令第158号)、《工程监理企业资质管理规定实施意见》(建市[2007]190号)。

  八、申请材料
  (一)申请材料清单
  1.建筑业企业资质申请材料清单:见住房城乡建设部官网--建设工程企业资质行政审批专栏--政策文件--《建筑业企业资质管理规定和资质标准实施意见》--《建筑业企业资质申报材料清单》
  2.工程勘察资质申请材料清单:见住房城乡建设部官网--建设工程企业资质行政审批专栏--政策文件--《工程勘察资质标准实施办法》--《工程勘察资质申报材料清单》
  3.工程设计资质申请材料清单:见住房城乡建设部官网--建设工程企业资质行政审批专栏--政策文件--《建设工程勘察设计资质管理规定实施意见》
  4.工程监理资质申请材料清单:见住房城乡建设部官网--建设工程企业资质行政审批专栏--政策文件--《工程监理企业资质管理规定实施意见》
  示范文本以及常见错误事例:示范文本见住房城乡建设部官网--建设工程企业资质行政审批专栏--资质申报示范文本;申报中经常遇到的问题见住房城乡建设部官网--建设工程企业资质行政审批专栏--资质申报常见问题。
  (二)申请材料提交
  申请人可通过窗口报送、邮寄的方式提交材料。
  (二)电子化申报
  实行电子化申报的应通过《建设工程企业资质申报软件》申报,下载地址:jsb.justonetech.com

  九、申请接收
  (一)接收方式
  1.窗口接收:住房和城乡建设部行政审批集中受理办公室,地址:北京市海淀区三里河路9号,住房和城乡建设部南配楼104房间。
  2.信函接收:住房和城乡建设部行政审批集中受理办公室(北京市海淀区三里河路9号、邮政编码:100835、联系电话:010-58933774)。
  (二)办公时间:法定工作时间。

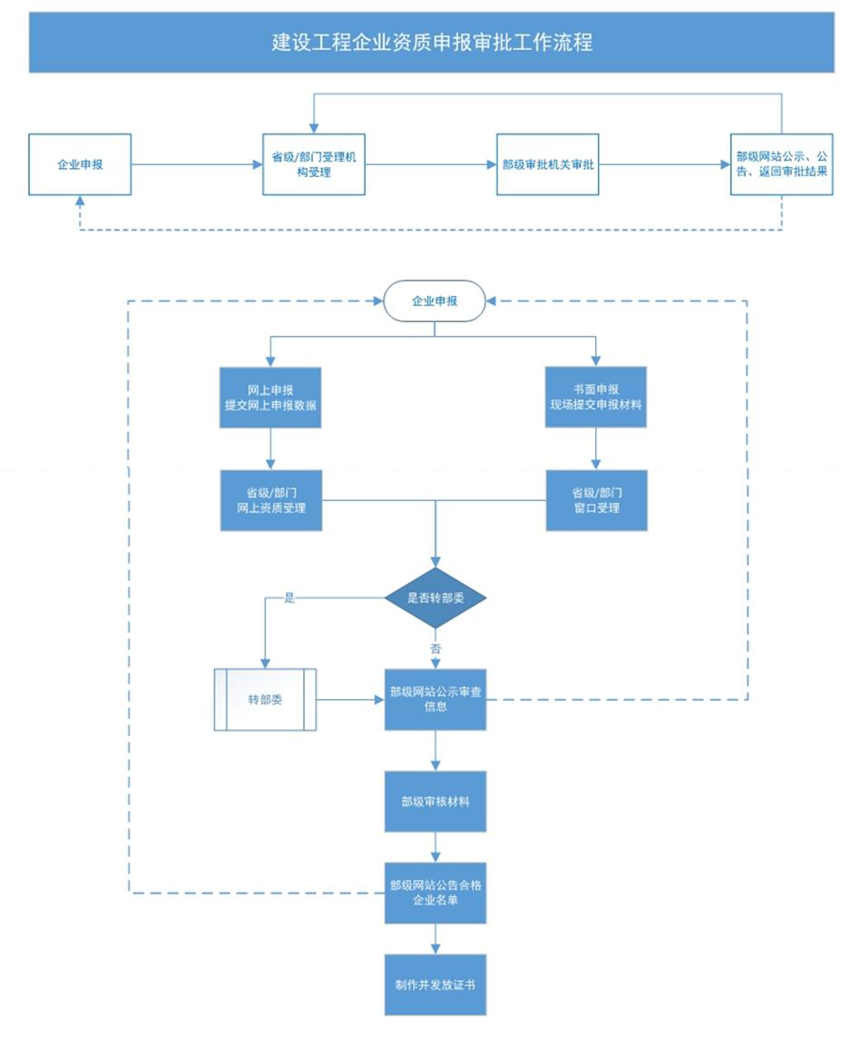
  十、办理基本流程

  十一、办理方式
  (一)新办。办理方式为一般程序,包括申请、受理、审查与决定、证件(文书)制作与送达、结果公开等。
  (二)变更。企业在资质证书有效期内名称、地址、注册资本、法定代表人等信息发生变更的,应当在工商部门办理变更手续后30日内办理资质证书变更手续。
  企业资质证书由住房城乡建设部颁发,且涉及企业名称变更的,应当向企业工商注册所在地省级住房城乡建设主管部门提出变更申请,由住房城乡建设部负责办理。除此以外的资质证书变更,由企业工商注册所在地的省级或设区的市级住房城乡建设主管部门负责办理。
  (三)补证。企业遗失住房城乡建设部颁发资质证书的,应当持以下材料,经其工商注册所在地省级建设行政主管部门签署意见,到我部办公厅受理办办理。
  1.申请补办资质证书的申请;
  2.《建设工程企业资质证书变更审核表》及电子文档;
  3.全国性建筑行业报刊或省级以上(含省级)综合类报刊上刊登遗失作废的声明。
  (四)注销。有下列情形之一的,资质审批部门应当依法办理有关企业资质的注销手续:1.资质证书有效期届满,未依法申请延续的;2.企业依法终止的;3.企业资质依法被撤销、撤回或吊销的;4.法律、法规规定的应当注销资质的其他情形。

  十二、审批时限
  省、自治区、直辖市人民政府住房城乡建设主管部门收到申请材料后,应当在5日内将全部申请材料报审批部门。
  国务院住房城乡建设主管部门在收到申请材料后,应当依法作出是否受理的决定,并出具凭证;申请材料不齐全或者不符合法定形式的,应当在5日内一次性告知申请人需要补正的全部内容。逾期不告知的,自收到申请材料之日起即为受理。
  国务院住房城乡建设主管部门应当自受理之日起20日内完成审查。自作出决定之日起10日内公告审批结果。其中,涉及铁路、交通、水利、信息产业、民航等方面的资质,由国务院住房城乡建设主管部门送国务院有关部门审核,国务院有关部门应当在15日内审核完毕,并将审核意见送国务院住房城乡建设主管部门。
  组织专家评审所需时间不计算在上述时限内。

  十三、审批收费依据及标准
  (一)收费环节:无
  (二)收费项目:无
  (三)收费依据:无
  (四)收费标准:不收费

  十四、审批结果

  十五、结果送达
  作出行政决定后,通过网上公告方式告知服务对象,证书领取可通过现场领取、邮寄的方式。

  十六、申请人权利和义务
  (一)依据《行政许可法》等,申请人符合法定条件、标准的,申请人有依法取得行政许可的权利;
  (二)依据《行政许可法》等,申请人有提供真实申请材料并对申请材料真实性负责的义务。

  十七、咨询途径
  电话:(010)58933701、58934626

  十八、监督和投诉渠道
  住房和城乡建设部(北京市海淀区三里河路9号,100835)。

  十九、办公地址和时间
  (一)办公地址:北京市海淀区三里河路9号
  (二)办公时间:法定工作时间
  (三)乘车路线:公交百万庄站(102.103.717.特5)

  二十、公开查询
  住房城乡建设部受理后,企业可通过住房城乡建设部官网--办事大厅--受理发证信息查询栏,查询审查进展和审批结果。

    附件下载:
    版权信息 |
    主办单位:288563.com
    地址:北京市海淀区三里河路9号
    邮编:100835
    承办单位:住房和城乡建设部信息中心
    电话:86-10-58934114(总机)
    e-mail:cin@mail.cin.gov.cn