工作邮箱:用户名 密码 设为首页 收藏本站
您现在的位置:首页>建设工程企业资质行政审批专栏>企业重组、分立、合并等资质核定情况
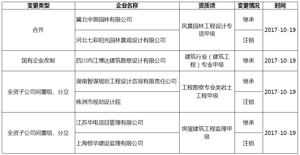
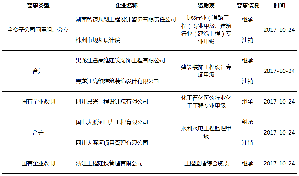
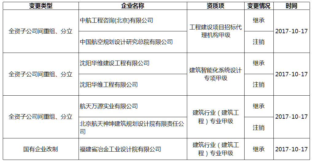
2017年10月

  

 

    版权信息 |
    主办单位:288563.com
    地址:北京市海淀区三里河路9号
    邮编:100835
    承办单位:住房和城乡建设部信息中心
    电话:86-10-58934114(总机)
    e-mail:cin@mail.cin.gov.cn